
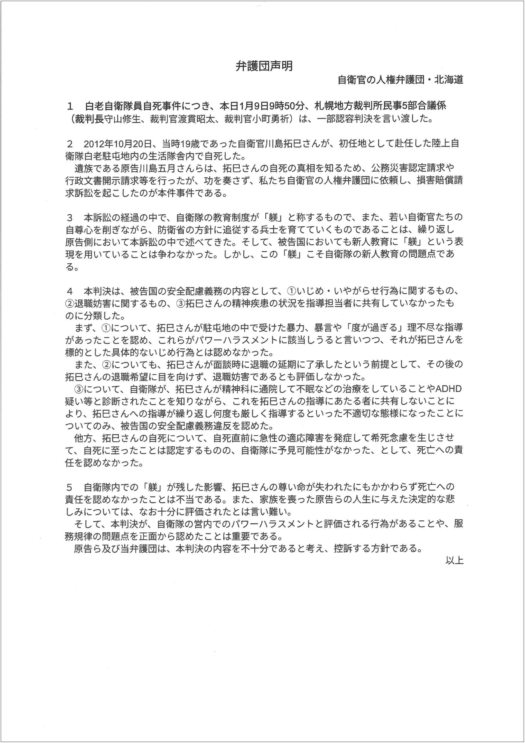
本サイトで昨年10月に伝えた新人自衛官の自殺事件(既報)で1月9日、亡くなった自衛官の遺族が組織の安全配慮義務違反などを追及した裁判の判決言い渡しがあり、札幌地方裁判所(守山修生裁判長、渡貫昭太陪席判事、小町勇祈陪席判事)が被告の国に慰藉料110万円の支払いを命じた。原告の請求を一部認めた形だが、裁判を通して訴えられた「先輩隊員からのいじめ」や「部隊の退職妨害」などと自殺との因果関係は認められない結果となった。遺族は近く控訴する方針。
◇ ◇ ◇
既報の通り、事件が起きたのは今から10余年前の2012年10月。陸上自衛隊の白老駐屯地に勤務していた新人自衛官の川島拓巳さん(当時19)が、いじめや退職妨害を苦に自ら命を絶った。同室の先輩などからの理不尽な叱責や暴力、暴言に悩んでいた拓巳さんはその年初めごろには退隊を考えるようになっていた。だが部隊の上司らは翻意を促し、5月になって母親の五月さん(59)が本人を連れ戻しに駐屯地を訪ねた際も当時の曹長らは「貯金をつくって運転免許をとってからでも遅くない」と、取り合わなかったという。退路を断たれた拓巳さんはわざと喫煙するなど不祥事を起こして辞めようと試みたが、結果的に奏功せず自殺に追い込まれた。
事件後、自衛隊から真っ当な説明を得ることができなかった五月さんら遺族は2020年4月、国に1億円あまりの賠償を求める裁判を札幌地裁に起こす。裁判前の段階で「実家への仕送りがキツくて自殺した」なる論を張って遺族を唖然とさせていた自衛隊は、昨秋までの5年間にわたって続いた審理でも改めて退職妨害やいじめの事実を否定、訴えの棄却を求め続けた。

今回の判決で札幌地裁は、いじめ加害者たる同室の先輩隊員と部屋割りを変えなかった陸自の対応などが安全配慮義務違反にあたると認定、その部分についてのみ国に慰藉料の支払いを命じた。ただ同時に、先輩などからの暴力や暴言がパワーハラスメントにあたるものだったことを「否定できない」としつつ、それ即ちいじめ行為と認定するのは「困難」としており、そうした行為と自殺との因果関係を否定した。
《自衛隊内における指導内容は、その服務規律等を背景とした厳しい内容を含み、その中にはいわゆるパワーハラスメントと評価され得る指導があったことも否定できないものの、これらの事実をもって亡拓巳を標的とした具体的ないじめ行為があったと認めるのは困難である》
パワハラはあったが、いじめではなかった――。言い渡し後の記者会見では、一聴して理解しがたい裁判所の判断に拓巳さんの弟・武之さん(31)が何度も首を傾げた。
「パワハラといじめの違い、ぼくにはさっぱりわからなかったというのが正直な感想です。パワハラというより暴力は暴力なので、やはりいじめとの違いがわからない……」
母の五月さんは、訴えの一部が認められたことについて「一歩進んだ判決だとは思いますが、もう一歩踏み込んで欲しかった」と吐露、自衛隊への思いを問われては「怒り、哀しみというよりは、悔やしさのほうが強い」と語った。
「本人がいたとしたら『ごめん』って言いますね。一歩進んだとはいえ、拓巳が苦しんだのをわかってもらえていない、そこが『ごめんね』という気持ちになります」
原告代理人らは判決について、自衛隊内にハラスメント行為がある事実が認められた点などを「重要」と評価しつつ、自殺と部隊の対応との因果関係が認められなかった点については「不当」と批判、遺族らの悲しみが裁判所に充分に理解されなかったとし、控訴する方針をあきらかにした(*下の文書参照)。

一方の国側は控訴の意志の有無を現時点で示しておらず、防衛省・陸上自衛隊は筆者の取材に口頭で以下のようにコメントしている。
《今般の判決においては、国の主張が一部認められなかったものと受け止めております。今後の対応については、判決内容を慎重に検討し、関係機関と充分調整した上で適切に対応して参ります。いずれにしましても、陸上自衛隊としましては、隊員の心身の状態の把握に努めて参ります》
(小笠原淳)
| 【小笠原 淳 (おがさわら・じゅん)】 ライター。1968年11月生まれ。99年「札幌タイムス」記者。2005年から月刊誌「北方ジャーナル」を中心に執筆。著書に、地元・北海道警察の未発表不祥事を掘り起こした『見えない不祥事――北海道の警察官は、ひき逃げしてもクビにならない』(リーダーズノート出版)がある。札幌市在住。 |















